±¾Ò³ÄÚÈÝÖ÷ÒªÐðÊöÁË´®¿ÚÓïÒôоƬ³§¼Òʨ×Ó»áµç×ÓÉú²úµÄYX6100-16SµÄһЩ»ù±¾Ê¹ÓÃÒªÁ죬£¬ÈôÊÇÐèÒª»ùÓÚ51Äں˵¥Æ¬»ú»òÕß°²×¿¿ª·¢ÏµÍ³£¬£¬¿ØÖƲ¥·Å£¬£¬CÓïÒô³ÌÐò£¬£¬ÔÀíͼ£¬£¬ÔÀíͼ¿â£¬£¬PCB¿âµÄ¿ÉÒÔÁªÏµÊ¨×Ó»áÔÚÏßÖ°Ô±¡£¡£¡£
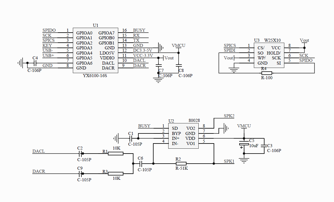
YX6100-16S¼¯³ÉÁËMP3¡¢¡¢¡¢WMVµÄÓ²½â1Âë¡£¡£¡£Ö§³ÖFAT16¡¢¡¢¡¢FAT32Îļþϵͳ¡£¡£¡£Ö±½Ó²¥·ÅSPI-FLASH¿¨ÄÚ²¿¸èÇú£¬£¬Îȹ̿ɿ¿ÊÇ´Ë¿î²úÆ·µÄÌØµã£¬£¬Ð¾Æ¬Ìå»ýС£¬£¬ÉùÒô»¹ÔÇåÎú£¬£¬¿ØÖÆ·½Ê½¼òÆÓ£¬£¬ÊÇ¿í´óµç×Ó¹¤³Ìʦ¿ìËÙÉÏÊÖµ÷ÊÔÓïÒô³ÌÐòµÄ£¬£¬ÓÅÏÈÑ¡Ôñ¡£¡£¡£
1¡¢¡¢¡¢Ö§³Ö²ÉÑùÂÊ(KHz):8/11.025/12/16/22.05/24/32/44.1/48£»
2¡¢¡¢¡¢Ö§³Ö²¥·ÅWAV /MP3ÃûÌÃÎļþ£»
3¡¢¡¢¡¢24λDACÊä³ö£¬£¬¶¯Ì¬¹æÄ£Ö§³Ö90dB£¬£¬ÐÅÔë±ÈÖ§³Ö85dB£»
4¡¢¡¢¡¢Íêȫ֧³ÖFAT16¡¢¡¢¡¢FAT32Îļþϵͳ£¬£¬Ö§³Ö32GµÄTF/SD¿¨£¬£¬32G¡¢¡¢¡¢UÅÌ¡¢¡¢¡¢»ò128M Bit SPI-FLASHоƬ¡£¡£¡£
5¡¢¡¢¡¢Ö§³Öµ¥Æ¬»úÒì²½´®¿ÚUART¿ØÖÆ£º£ºÔÝÍ£²¥·Å¡¢¡¢¡¢ÉÏÏÂÇú¡¢¡¢¡¢ÒôÁ¿¼Ó¼õ¡¢¡¢¡¢Ñ»·²¥·Å¡¢¡¢¡¢ ÒôÁ¿ÉèÖõȣ»
6¡¢¡¢¡¢Ö§³Ö15¶Î×ÔÑ¡ÄÚÈÝ×éºÏ²¥·Å£»
7¡¢¡¢¡¢Ö§³ÖÖ¸¶¨Îļþ¼ÐÎļþÃû²¥·Å£¬£¬Í¬Ê±Ö§³ÖÅÌÎÊÄ¿½ñ²¥·Å¸èÇúÐòºÅÃû£¬£¬¶àÎļþ¼ÐÖ®¼ä²å²¥£»
8¡¢¡¢¡¢Í¨¹ý°²×¿ÊÖ»úÊý¾ÝÏßÅþÁ¬µçÄÔ£¬£¬¿ÉÒÔÏÔʾÅÌ·ûÀàËÆUÅÌ¿½±´·½Ê½£¬£¬¿½±´ÒôÀÖÎļþ£»



ʨ×Ó»áͨѶ·ÖΪÒÔÏÂÁ½´ó¿é
1¡¢¡¢¡¢¿ØÖÆÖ¸Áî¡¢¡¢¡¢ÕâÀïÊÇ¿ØÖÆÐ¾Æ¬ÔõÑùÊÂÇé¡£¡£¡£



1¡¢¡¢¡¢Ð¾Æ¬µÄ´®¿ÚΪ3.3VµÄTTLµçƽ£¬£¬ÒÔÊÇĬÈÏµÄ½Ó¿ÚµÄµçÆ½Îª3.3V¡£¡£¡£
2¡¢¡¢¡¢ÈôÊÇϵͳÊÇ5V¡£¡£¡£ÄÇô½¨ÒéÔÚ´®¿ÚµÄ¶Ô½Ó½Ó¿Ú´®ÁªÒ»¸ö1KµÄµç×è¡£¡£¡£ÕâÑù×ãÒÔÖª×ãÒ»°ãµÄÒªÇ󡣡£¡£
3¡¢¡¢¡¢Ð¾Æ¬ÔÚ5VºÍ3.3VµÄϵͳÖоùÕý³£µÄ²âÊÔ¹ý£¬£¬Ò»ÇÐÕý³£¡£¡£¡£¾ù½ÓÄɵÄÊÇÖ±Á¬µÄ·½Ê½£¬£¬²¢Ã»Óд®1KµÄµç×裬£¬Ò»°ãµÄоƬ¶¼ÊÇÄܹ»¼æÈÝ3.3VºÍ5VµÄµçƽ¡£¡£¡£¿ÉÊÇÓû§ÔÚÏÖʵµÄ²úÆ·¿ª·¢Àú³ÌÖУ¬£¬Ò»¶¨ÒªÑÏ¿áµÄ²âÊÔ£¬£¬×¢ÖØµçÆ½µÄת»»¡£¡£¡£Ç¿ÁÒ½¨ÒéÓû§µ¥Æ¬»ú5VµÄÇéÐÎÏ£¬£¬TXºÍRX¶¼Äܸ÷´®1¸ö1.5K×óÓҵĵç×è¡£¡£¡£

оƬÁ´½Ó£º£ºhttps://item.taobao.com/item.htm?id=524768744886
À®°ÈÁ´½Ó£º£ºhttps://item.taobao.com/item.htm?id=605213953390
¹¦·ÅÁ´½Ó£º£ºhttps://item.taobao.com/item.htm?id=39433265990
ÉÁ´æÁ´½Ó£º£ºhttps://item.taobao.com/item.htm?id=14538154240
Ä£¿£¿éÁ´½Ó£º£ºhttps://item.taobao.com/item.htm?id=526251210042
Ïà¹Ø×ÊÁÏ£º£ºYX6100-16SÓïÒôоƬÖÐÎÄ×ÊÁÏÏÂÔØ>>>
ÎÄÕ±êÇ©£º£ºÓïÒôоƬ,³§¼Ò,µ¥Æ¬»ú,´®¿Ú,ÔÀíͼ
ÁªÏµÈË£º£ºÀîÊï¹â
ÊÖ »ú£º£º17266260250
ÓÊ Ï䣺£ºLur@yxin18.com
¹« ˾£º£º¹ãÖÝʨ×Ó»áµç×ӿƼ¼ÓÐÏÞ¹«Ë¾
µØ Ö·£º£º¹ãÖÝÊл¨¶¼ÇøÉÌÒµ´óµÀ334ºÅ