ʨ×Ó»á

½Ó´ý¹âÁÙ~¹ãÖÝʨ×Ó»áµç×ӿƼ¼ÓÐÏÞ¹«Ë¾
ÁªÏµµç»° ÊÖ»ú/΢ÐÅ£º£º

18925103846

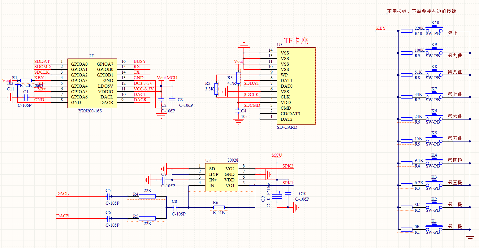
YX6200-16S ´®¿Ú¿ØÖÆÓïÒô½âÂëоƬ

ÓïÒôоƬÅäÌ×µÄÓïÒô±à³ÌÈí¼þ²Ù×÷½çÃæ¼òÆÓ¡¢ÈÝÒײÙ×÷£¬£¬¹¦Ð§¶à£¬£¬³ä·ÖʹÓÃо ƬÄÚ²¿µÄ×ÊÔ´£¬£¬¿ÉÒÔ´ó´óËõ¶ÌоƬµÄÖÆ×÷ÖÜÆÚ¡£

1.1 ¼ò½é

1¡¢Ö§³Ö²ÉÑùÂÊ(KHz):8/11.025/12/16/22.05/24/32/44.1/48
3¡¢Íêȫ֧³ÖFAT16¡¢FAT32Îļþϵͳ£¬£¬´óÖ§³Ö32GµÄTF¿¨£¬£¬Ö§³Ö32GµÄUÅÌ¡¢
5¡¢¹ã²¥Óï²å²¥¹¦Ð§£¬£¬¿ÉÒÔÔÝÍ£ÕýÔÚ²¥·ÅµÄÅä¾°ÒôÀÖ¡£¹ã¸æ²¥·ÅÍê±Ï»Øµ½Åä¾°Òô¼ÌÐø²¥·Å
7¡¢30¼¶ÒôÁ¿¿Éµ÷.

1.3 Ó¦ÓÃ

2¡¢ ¹«Â·ÔËÊä»ü²ì¡¢ÊÕ·ÑÕ¾ÓïÒôÌáÐÑ£»£»£»
4¡¢ µçÁ¦¡¢Í¨Ñ¶¡¢½ðÈÚÓªÒµÌüÓïÒôÌáÐÑ£»£»£»
6¡¢ ¹«°²±ß·À¼ì²éͨµÀÓïÒôÌáÐÑ£»£»£»
8¡¢ µç¶¯ÂÃÐгµÇå¾²ÐÐÊ»ÓïÒôͨ¸æ£»£»£»
10¡¢Ïû·ÀÓïÒô±¨¾¯ÌáÐÑ£»£»£»


YX6200-16Sµç·ӦÓÃ


ÔÚÏßѯ¼Û

ÓÃÊÖ»úɨÃè¶þάÂë¹Ø±Õ
¶þάÂë
¡¾ÍøÕ¾µØÍ¼¡¿
YX6200-16S ´®¿Ú¿ØÖÆÓïÒô½âÂëоƬ_¹ãÖÝʨ×Ó»áµç×Ó